《大话西游2》比斗三大技巧解析-墨白独家分享
一、比斗锦囊慧眼+天罚大概率克制无极召唤兽

比斗锦囊天罚技能描述

比斗锦囊慧眼技能描述

无极的技能描述
许多玩家在比斗时常见隐身无极召唤兽在前三回合存活,第四回合出手击杀。实际上,慧眼+天罚组合可大概率克制无极。无极触发条件为消耗50%气血上限且前三回合不能使用。无极通常隐身进场等待第四回合。慧眼有概率减少指定单位隐身回合数1-2回合,可能提前破隐杀死无极。若反隐失败,天罚在每回合末对全场血量最高单位造成60%气血伤害,前三回合三次天罚中有概率命中隐身无极,破坏其技能发动条件。
二、全敏精卫可打压大部分敏功和敏秒召唤兽
敏捷在比斗中极为关键,先手方占优势。由于资源和召唤兽属性限制,难以保证己方先手,此时精卫发挥重要作用。

精卫专属技能泥石巨人技能描述

强化减速觉醒技能描述

比斗锦囊加速技能描述
200级满级精卫在强化减速觉醒和比斗锦囊加速加持下,敏捷可达3172,配合高级倍道兼行可达3200敏,并能降低指定目标最高30%当前速度。大部分敏功和敏秒召唤兽敏捷低于3200,能被先手减速,失去敏捷优势,易被己方召唤兽击杀。
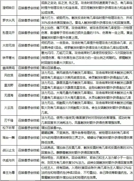
三、练功区召唤兽感会技能罗衣从风
中低端比斗中,借力打力内丹逐渐流行,血功泥巴在内丹加持下成为召唤兽收割利器。

罗衣从风触发反击时有概率临时提升物理攻击力,并将30%反击伤害回复自身,雷鸟人有额外加成。

战以止戈增加反震几率,触发时有概率将30%反震伤害回复自身,麒麟兽有额外加成。此两技能显著提升血功召唤兽攻击力与生存率,是比斗神技。

以上为墨白分享的三大比斗技巧,期望帮助玩家更好掌控比斗,业余玩家亦可挑战专业高手。
本文介绍了比斗中针对无极召唤兽的克制技巧、全敏精卫的速度压制策略以及练功区召唤兽的感会技能应用,帮助玩家提升比斗胜率和操作策略。掌握这些技巧,能让更多玩家在比斗中发挥更大潜力。相关阅读
..:: 版权声明 ::..
- 网站旨在为用户提供资源整合服务,所有数据均由用户上传或发布,并力求提供准确有价值的相关资源。.网站只做相关资源展示没有做具体测试,希望网友自己区分下 。
- 若涉及到侵权违法的链接,请联系我们将第一时间处理。
- 我们会定期进行数据更新和优化以确保信息的时效性和可靠性。致力成为一个资源整合平台,提供各种网站资源的下载和能满足用户的游戏资讯。
- 感谢您对我们网站的支持,我们将持续努力提供更好的资源整合服务,希望能满足您的需求。