DNF2026春节男魔法师VP改动一览
DNF2026春节版本会进行职业平衡,很多职业的VP技能都会改动,目前韩服已经上线测试了,比如男魔法师,那么DNF2026春节男魔法师VP改动了什么?下面就给大家带来DNF2026春节男魔法师VP改动一览。
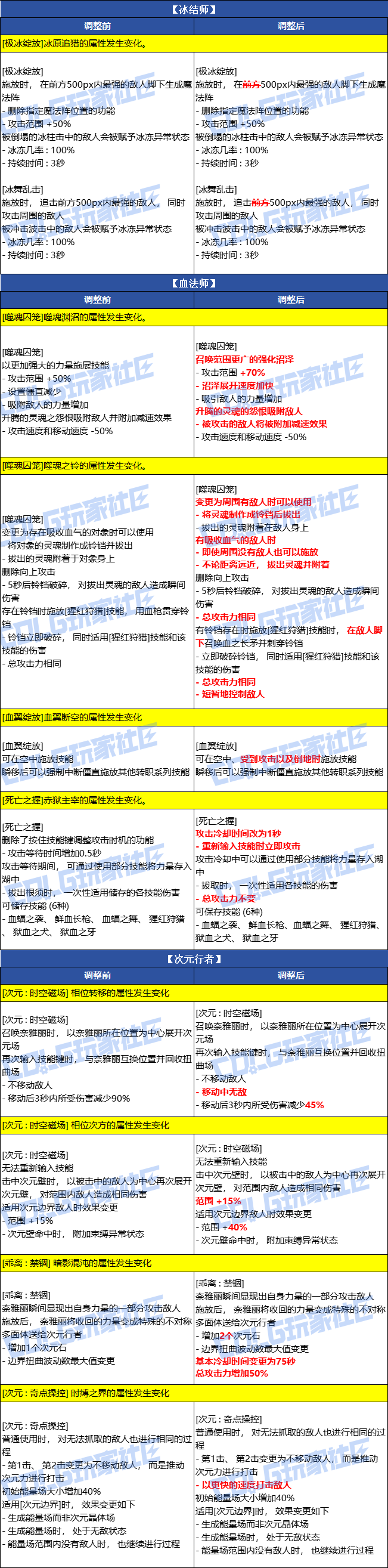
DNF2026春节男魔法师VP改动一览

本文内容来源于互联网,如有侵权请联系删除。
上一篇文章:DNF2026春节女鬼剑士VP改动一览
下一篇文章:仙境传说重生盗贼如何转职和进阶
相关阅读
..:: 版权声明 ::..
- 网站旨在为用户提供资源整合服务,所有数据均由用户上传或发布,并力求提供准确有价值的相关资源。.网站只做相关资源展示没有做具体测试,希望网友自己区分下 。
- 若涉及到侵权违法的链接,请联系我们将第一时间处理。
- 我们会定期进行数据更新和优化以确保信息的时效性和可靠性。致力成为一个资源整合平台,提供各种网站资源的下载和能满足用户的游戏资讯。
- 感谢您对我们网站的支持,我们将持续努力提供更好的资源整合服务,希望能满足您的需求。