饥荒远古圣殿迷宫怎么走 远古圣殿迷宫路程走法教学
饥荒远古圣殿有多个房间衔接,并且缺少引导,很多玩家在这个迷宫之中找不到路,想要知道远古圣殿怎么走的玩家请看下面“爱吃糖的维泽”带来的饥荒远古圣殿迷宫走法教学,希望能够提供帮助。
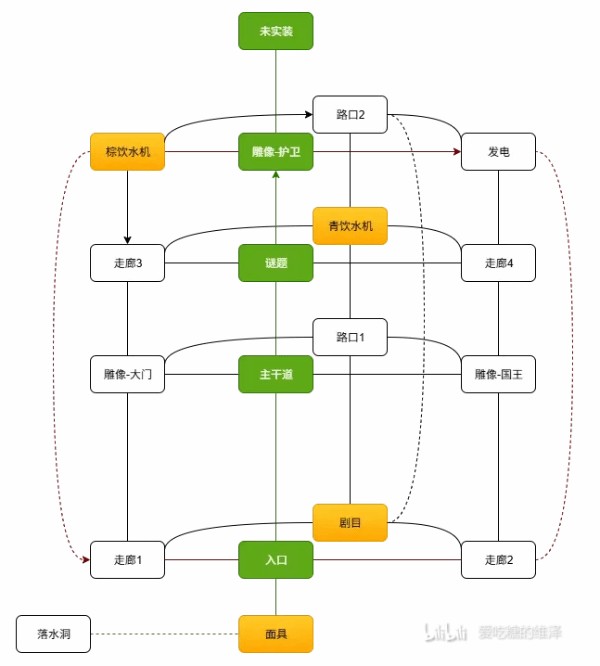
档案馆后新增远古圣殿,仅能从地表海上大漩涡进入,落入落水洞房间。在档案馆供电以后方可使用落水洞房间中的圣殿路标,进入面具房间,继续前进来到圣殿入口房间。除去落水洞房间、面具房间以及科雷尚未实装的房间,当前版本有以下16个房间:
-谜题房间
-圣殿入口房间
-雕像房间*3,分别是国王、大门、守卫
-知识饮水机房间*2,分别是青色和棕色
-发电机房间
-剧本房间
-没有标志性的房间*7
然后根据房间之间的关系绘制出关系图:
上一篇文章:原神千壑沙地隐藏宝箱在哪 千壑沙地隐藏宝箱位置介绍
下一篇文章:羊蹄山之魂装备配置
相关阅读
..:: 版权声明 ::..
- 网站旨在为用户提供资源整合服务,所有数据均由用户上传或发布,并力求提供准确有价值的相关资源。.网站只做相关资源展示没有做具体测试,希望网友自己区分下 。
- 若涉及到侵权违法的链接,请联系我们将第一时间处理。
- 我们会定期进行数据更新和优化以确保信息的时效性和可靠性。致力成为一个资源整合平台,提供各种网站资源的下载和能满足用户的游戏资讯。
- 感谢您对我们网站的支持,我们将持续努力提供更好的资源整合服务,希望能满足您的需求。